Library features
Awery Documents Library is a web application for document distribution and control within the company. Allows automating processes related to the documents circulation, revisions control, managing documents approval, producing status reports, sending reminders and notifications.
Document Flow:
No Approval (audit) - simple flow:
Needs Auditors Approval - full process workflow:
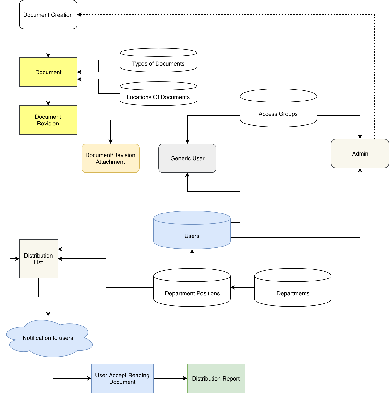
Structure:
Document Structure:
Title
Description
Notes
Edition Description
Edition Notes
Document Number
Edition Number
Author - pick list from Users
Document Type - picklist from Types
Developer Department - pick list from Departments
Status - Draft, Active, Obsolete
Edition Date
Next Edition Review
Auto Active Status - Y/N based on the Audit process
Document Revision Details:
Revision Number
Notes
Date of Revision
Read Up
Review Date
Notification Date
Distribution - Digitally, Hard Copy, Storage Media (USB/Hard Drive/CD), Other
Location - pick list of locations where the physical storage of document can be (office, warehouse, aircraft, etc.)
Type of Action: Open - the user just need to open the document details, Download, Accept
Upload Attachments:
- Files types supported - pdf, png, jpg, docx, xlsx, zip
- Max file size - 200 Mb
Assign the Document to distribution list:
- For specific departments/positions
- For specific users
Application Menu:
- Create - Admin only - Document creation wizard
- All Documents - Admin only - view all documents in the system
- Documents - view documents to which the user is assigned
- Need Action - list of documents which needs user action - Open / Download / Click Accept
- Need Audit - list of documents which needs user audit approval or refusal with comment
- Configuration - Admin only - view and edit system settings
- Users
- Departments
- Positions
- Access Groups
- Document types
- User Profile
- Settings - change main user data: user
- Billing - Admin only, subscription details and payments
- Sites Authorized - API link to other services, like Awery Crew Apps
- Notifications - history of notifications
- Log out - log out from the system
System Settings:
- Users - manage a list of users
- Login (not changeable) - systems track every user login
- Password - saved in a hashed format
- Name
- Surname
- Additional E-mails - is the user wants to receive notifications to multiple emails
- Group - Set of rules for the user - by default admin or generic user (only to access documents)
- User Photo/Avatar
- User Position and Department
- Departments
- List of departments with description (optional) with the ability to nest departments in tree
- Ability to sort departments in required order
- Department Positions
- List of departments with description (optional) with link to the corresponding department
- Ability to sort departments in required order
- Access Groups rules
- Default 2 groups:
- Admin - with full access to all features
- User - with ability to see assigned documents, download attachments and accept documents and audits
- Default 2 groups:
- Locations of documents
- An optional list of locations with a description of the physical location of the documents
- Types of documents
- List of documents types with a description with the ability to nest types of documents in tree
- Ability to sort documents types in required order
- Ability to define the color to the type of document
Mobile Apps Features
Android version link:
iOS version link:
- View list of all documents which user have access to
- Download Documents
- Accept documents and revisions
- Accept audit on documents and revisions
- View and submit comments to the document
- View list of documents which needs action by the user
- View list of documents which needs audit by user
- Push notifications on documents and revision upload
- User settings management
Awery Document Library Screens:
View Document
Document Actions
Documents Comments
Documents List - Admin View
Documents List - user view:
Need Audit:
Audit Comment:
Report on Document Actions by users:
Document Creation Steps:
Open and accept:
Settings:
Departments/Positions Structure
Notification Email
User as Auditor Notification Email
Document Comment Notification Email


